学院主站
学院首页
学院概况
学院简介
学院领导
机构设置
学院位置
党建工作
党务工作
工会工作
学历继续教育
招生管理
教务与学籍
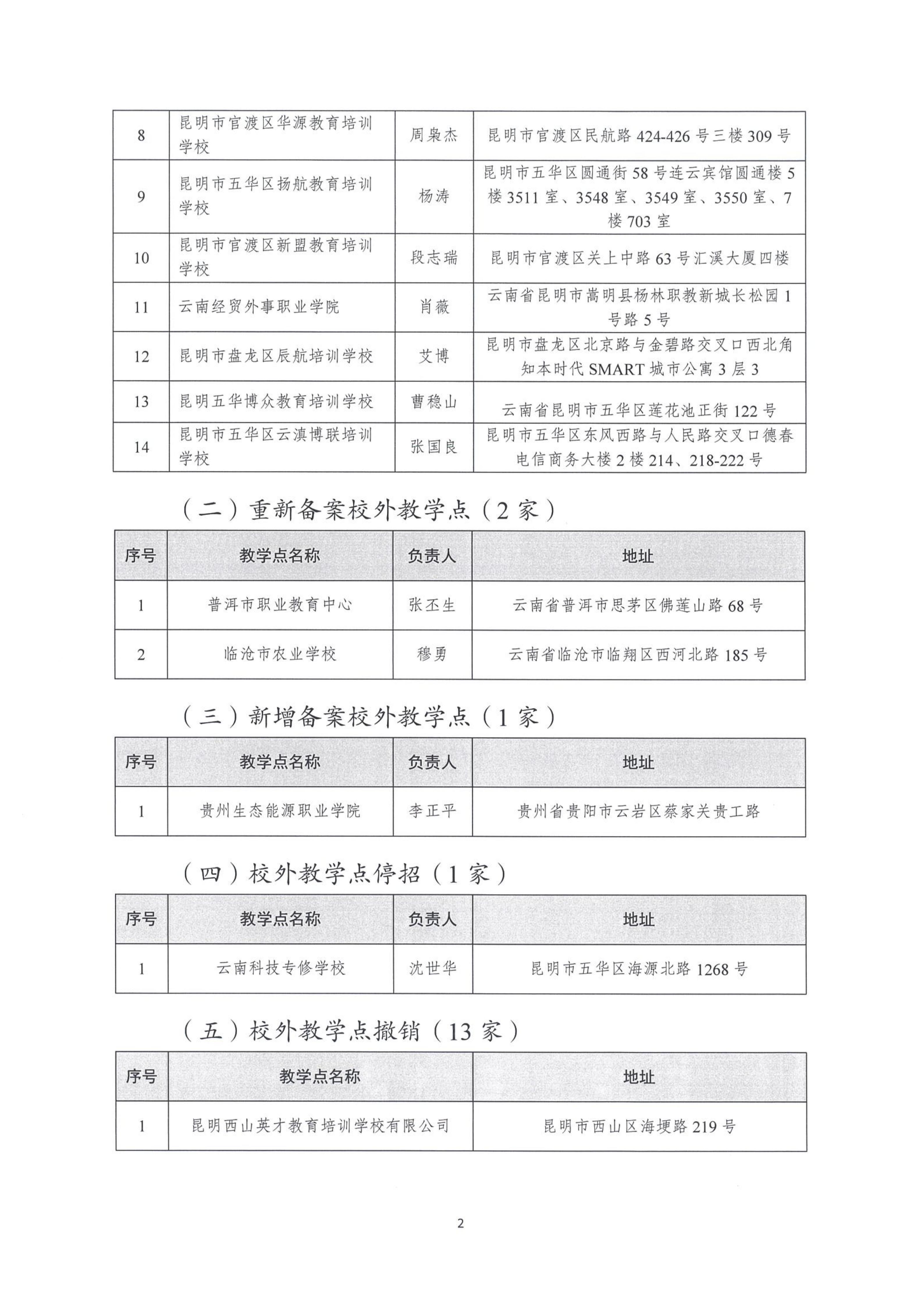
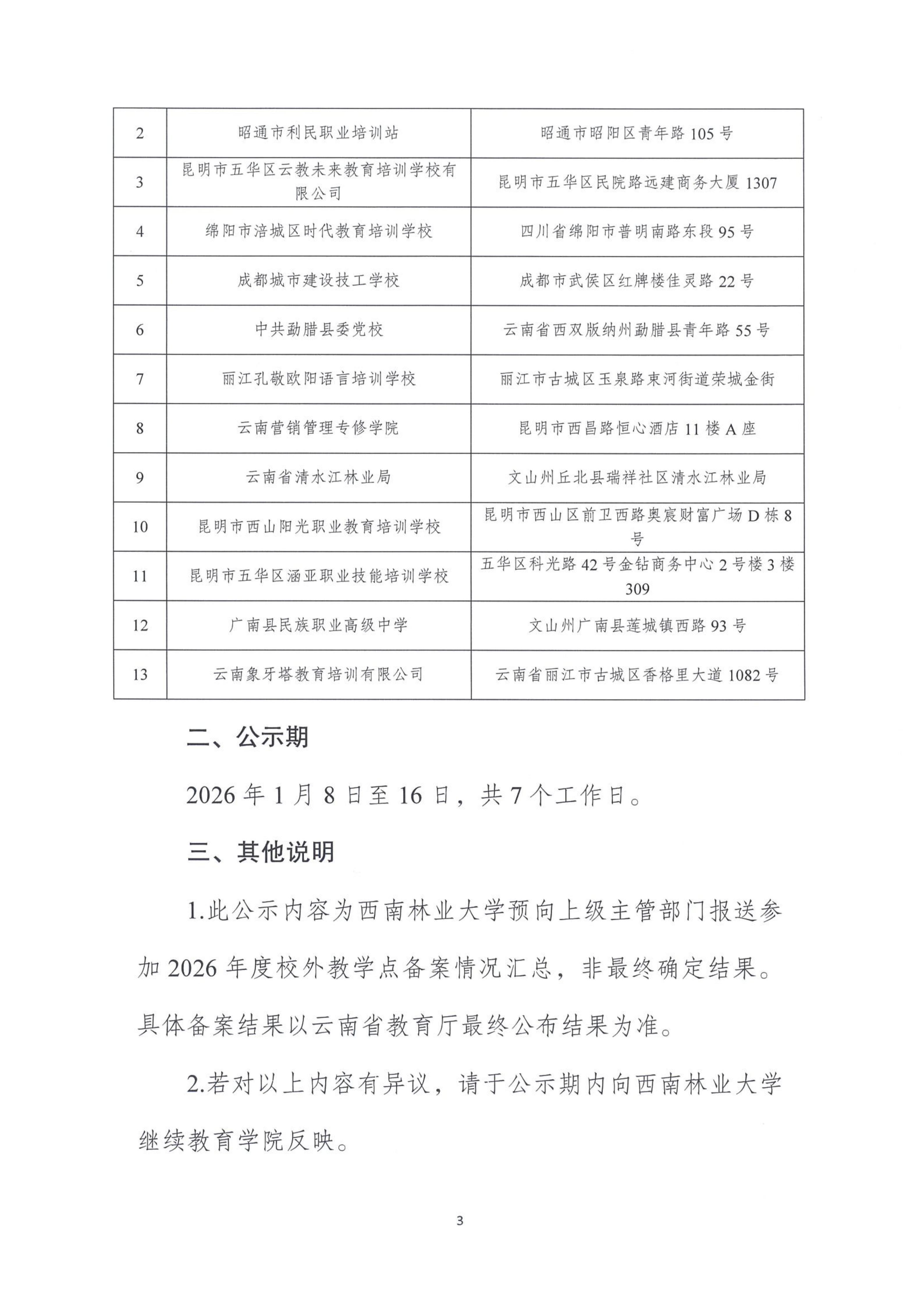
校外教学点
精品课程
非学历继续教育
培训简介
培训通知
培训动态
精品培训项目
名师风采
培训管理系统
证书查询
政策文件
上级文件
学校相关制度文件
下载中心
学院首页
shou ye
通知公告
学院首页
>>
通知公告
>> 正文
西南林业大学高等学历继续教育2026年度校外教学点备案情况公示
发布日期:2026-01-08 作者: 来源: 点击:
(来源:继续教育学院/初审:于游洋/复审:姜磊/终审:张保兰)
上一篇:
西南林业大学继续教育学院关于做好2026级新生报到注册的通知
下一篇:
关于给予奎珊秀等495人退学处理的决定